肠道菌群通过抑制HIF-2α 的活性影响铁的吸收
铁对基本的细胞生化过程至关重要,大多数生物都需要铁才能生存。由于缺铁和铁过量都不利于机体,因此铁的生理稳态需要严格控制。近日,美国密西根大学 Yatrik M. Shah 课题组在《Cell-Metabolism》上发表了研究成果“Microbial Metabolite Signaling Is Required for Systemic Iron Homeostasis”,该研究发现,微生物代谢物信号对体内铁稳态维持不可或缺。
研究证明了土著细菌具有铁依赖性机制,可以抑制宿主铁的运输和储存。通过微生物代谢物的高通量筛选,研究人员发现,肠道菌群产生的代谢物能抑制肠道铁吸收主要转录因子低氧诱导因子 2α (HIF-2α),并增加铁存储蛋白铁蛋白 (Ferritin),从而抑制宿主的铁吸收。两种菌群代谢物——1,3- 二氨基丙烷 (DAP) 和 Reuterin,通过抑制异二聚化作用作为 HIF-2α 抑制剂,可以有效缓解全身铁超负荷。研究提供了肠道菌群代谢串扰的证据,且其对于系统性铁稳态是必不可少的。
肠道菌群通过抑制 HIF-2α 的表达限制铁的吸收
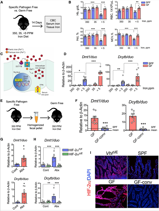
评估 C57BL/6J 无菌 (GF) 小鼠不同饮食铁限制的血液学反应,结果表明本地肠道微生物种群与寄主之间存在着对铁的竞争,在铁限制条件下更为明显。GF 小鼠和无特定病原体动物 (SPF) 小鼠都发生了铁依赖性肝脏铁调素 (Hepcidin) 表达下调。用广谱抗抗生素 Cocktail (Abx) 处理的 SPF 小鼠中,铁调素的表达与对照组没有显著差异,因此,顶端转运蛋白 Dmt1 和 Dcytb 的 mRNA 水平是由 SPF 小鼠的饮食铁缺乏引起的,此外,Dmt1 和 Dcytb 表达水平在缺铁 GF 小鼠中剧增。在基础铁供应条件下,GF 小鼠中 Dmt1 和 Dcytb 的表达水平也显著高于对应的 SPF 组。利用相同饮食 SPF 小鼠粪便悬浊液灌胃 GF 小鼠进行常规化 (GF-conv) 发现,GF-conv 小鼠的 CBC 值显著低于 GF 组 (缺铁症状),Dmt1 和 Dcytb mRNA 水平也显著降低。Abx 处理也进一步证实肠道菌群在 Dmt1 和 Dcytb 表达中的作用。一致的是,在铁缺乏反应中,GF 小鼠没有表现出 HIF-2α 依赖性促炎介质上调。用 abx 处理上皮细胞 Hif-2α 缺失的小鼠(Hif-2αΔIE mice),Dmt1 和 Dcytb mRNA 表达水平不变,Hif-2α 不缺失的小鼠则上调。免疫组化分析,GF 十二指肠上皮细胞 HIF-2a 过表达与内在 VHL 缺失结果一致。总之,肠道菌群可抑制小肠中基础 HIF-2α 的表达和活性。

图1. 肠道菌群抑制铁吸收相关基因和 HIF-2α 表达
微生物代谢产物抑制 HIF-2α 的表达和功能
利用人多瘤干细胞 (hPSCs) 产生人的肠道类器官 (HIOs),将活性与灭活的非致病性共生大肠菌菌株分别显微注射到 HIO 内腔中,只有活性菌株组才能诱导 HIF-2α 及 DMT1 和 DCYTB 的表达,表明肠道 HIF-2α 抑制的机制与氧气水平无关。
十二指肠和粪便有机提取物抑制了细胞中被诱导的 HIF-2α 表达,粪便提取物对 DFO (缺铁诱导物) 诱导的 HIF-1α 表达没有影响,证实了肠腔提取物对 HIF-2α 有特殊作用。GF-conv 小鼠的肠道提取物下调了 DFO 介导的 HIF-2α 诱导,而 GF 小鼠肠道提取物不能,证明了 HIF-2α 抑制性化合物源于微生物。 经筛选,建立肠道菌代谢物库并且从中鉴定出三种代谢物:丁酸盐,丙酸盐和 DAP,并在细胞中验证了这三种化合物在蛋白质水平上抑制 HIF-2α 表达。通过三种化合物在肠道的代谢水平以及对 HIF-2α 的抑制水平分析,综合表明,内源性细菌衍生的代谢产物高特异性地抑制 HIF-2α。

图 2. 微生物代谢产物降低 HIF-2α 的表达和活性
微生物代谢物对 FTN 的表达至关重要
已知,破坏肠道铁存储蛋白 FTN 增加铁吸收能力。在基础铁条件下,GF 十二指肠中 FTN 的表达明显低于 SPF 十二指肠,在 35ppm 铁饮食中,肝脏和脾脏中更为明显。在抗生素处理的小鼠中,十二指肠、肝脏和脾脏中的 FTN 表达显着降低。GF-conv 小鼠的十二指肠 FTN 表达迅速恢复至基础水平。Ftn mRNA 在十二指肠中的表达没有显著变化,排除了肠道菌群的转录调控。
在肠特异性 Hif-2αΔIE 小鼠中,Abx 降低十二指肠 FTN 蛋白的表达,表明肠道微生物群调控 FTN 不依赖于 HIF-2a。经过 Abx 处理后,缺乏 NCOA4 (Ncoa4 -/-) 十二指肠的 FTN 下调水平与野生型对照相似,Abx 下调 Tlr2,4-/- 和 Myd88-/- 小鼠的 FTN 表达水平,由此排除了主要的细菌感应途径。且代谢物丁酸盐,丙酸盐和 DAP 对 FTN 调节没有影响。

图 3. 微生物代谢产物维持肠道和周围组织 FTN 的表达
DAP 通过阻断 HIF-2α 异二聚化抑制其活性
在体内,DAP 抑制缺铁和抗生素诱导的 HIF-2α 活性,丁酸盐和丙酸盐则不能。GF, GF-conv 和 SPF 小鼠粪便代谢物不影响细胞 Hif-2α mRNA 水平。丁酸盐和丙酸盐上调了细胞 Hif-2α mRNA 水平,而 DAP 处理则没有显著作用,表明肠道菌群介导的 HIF-2α 抑制作用与 mRNA 的水平无关。
HIF-2α 5'UTR 带有铁反应元件 (IRE),使其翻译容易受到铁调节蛋白 (IRP) 介导的抑制。丁酸盐、丙酸盐或 DAP 显著上调了 HIF-2α-IRE 的活性,排除了其通过 IRE 机制作用。PT2385 (购于MedChemExpress) 是 HIF-2α 的抑制剂,通过与 PAS-B 结构域特异性结合干扰 HIF-2α-ARNT 异二聚体的形成。DAP 同样显著地抑制了 HIF-2α-ARNT 相互作用,但是没有 PT2385 抑制程度高。最终数据表明,细菌代谢产物能充当抑制 HIF-2α 活性的内源性配体。

图 4. DAP 通过阻断异二聚体抑制 HIF-2α 的体内活性
限制铁水平导致微生物代谢产物更有效地抑制 HIF-2α
通过粪便代谢物处理细胞发现,铁的缺乏选择性地促进了微生物生长或代谢产物的产生,这些代谢物具有较高水平的 HIF-2α 抑制作用,但缺铁小鼠的 DAP 浓度没有变化。铁缺乏反而降低了肠道丁酸盐的浓度,并且没有改变乙酸盐和丙酸盐的水平。16S rRNA 扩增子测序分析结果表明,在十二指肠提取物和粪便中,乳杆菌是唯一一种由于铁限制而相对丰度显着增加的菌属。总之,限制铁水平可能有利于特定细菌种群的生长,产生肠道对抑制 HIF-2α 的代谢产物。

图 5. 低铁饮食可增强微生物代谢产物对 HIF-2α 的抑制作用
肠道 Reuterin 通过阻断异源二聚化抑制 HIF-2α 活性
Reuterin 是由罗伊氏乳杆菌产生,在 GF 肠道中未被检测出,但在常规化后显著增加,Abx 的处理也显著降低了肠道中 Reuterin 的浓度。Reuterin 致使 HIF-2α 在人肠上皮细胞系中的表达和活性呈剂量依赖性下调,与 DAP 相似 Reuterin 显著破坏了 HIF-2α-ARNT 相互作用,PT 结合位点的突变则发生完全逆转。

图 6. Reuterin 通过阻断异源二聚化抑制 HIF-2α 活性
益生菌或抗生素改善小鼠模型中铁相关疾病
肝脏铁调素基因敲除小鼠 (HAMPΔLiv mice) 中铁发生过剩,用 DAP 处理导致胰腺和心脏的铁显着减少,但对肝脏不起作用。用 DAP 或罗伊氏乳杆菌处理 HAMPΔLiv 小鼠,能消除 HIF-2α 依赖性肠铁转运蛋白 (DMT1,Dcytb 和 FPN) 的剧增。在小肠中,通过 Abx 干预 Reuterin 和 DAP 的水平,以抑制共生和/或抑制 HIF-2α 的代谢产物以改善贫血。综上所述,基于微生物组的疗法可用于治疗铁相关疾病。
相关文章推荐
PT-2385 是选择性的 HIF-2α 抑制剂,Ki 值小于 50 nM。

2019-12-18
MCE小分子

